中華民國助聽器商業同業公會全國聯合會
聯絡本會
組織章程
理事長的話
本會宗旨
本會章程
組織架構
地區公會
會務報告
財務報表
會議記錄
最新消息
相關新聞
法令公告
本會消息
聽力保健
文件下載
友站連結
聯絡我們
Home
NEWS
最新消息
顯示分類
2026 / 01 / 23
最新消息/相關新聞
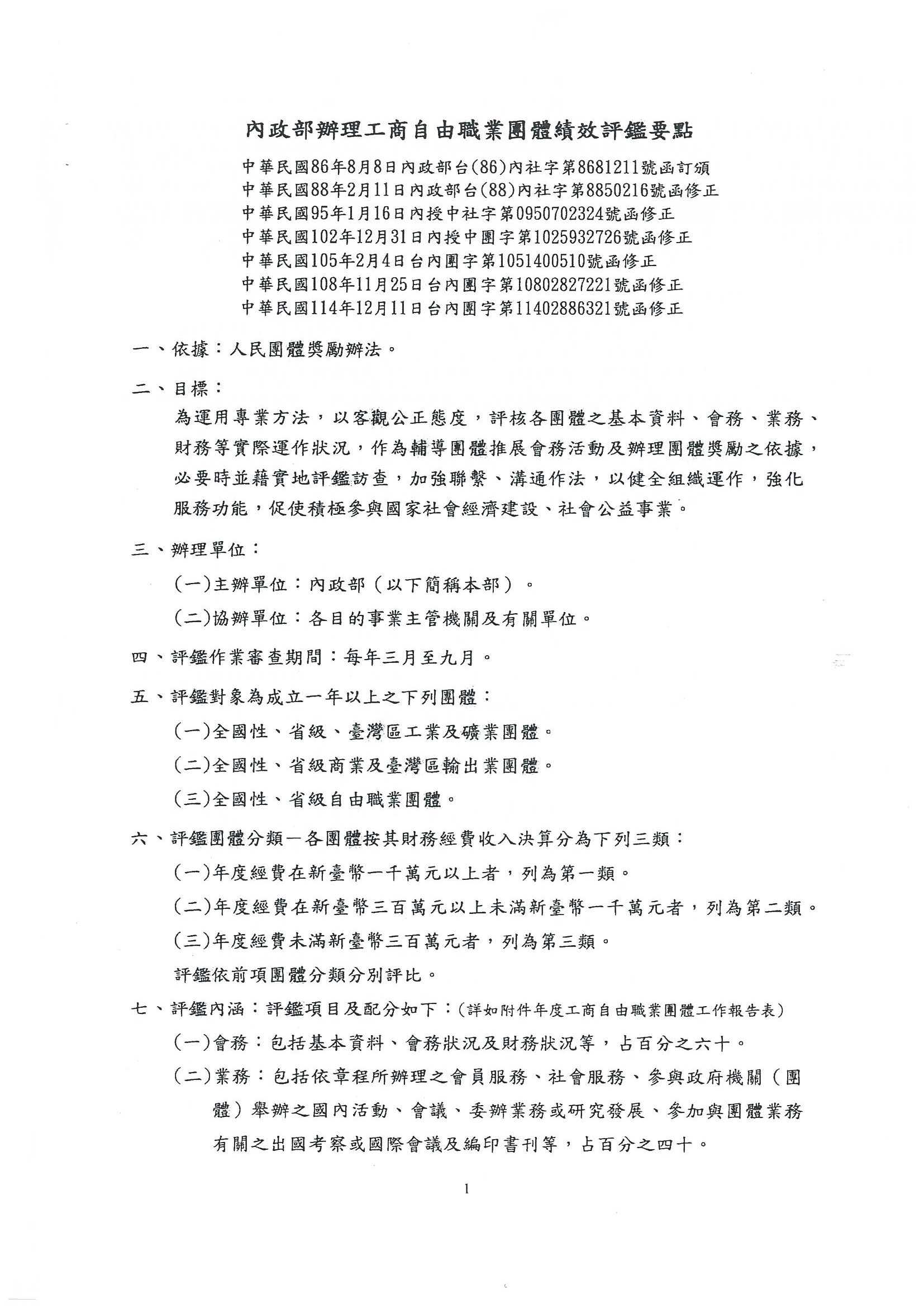
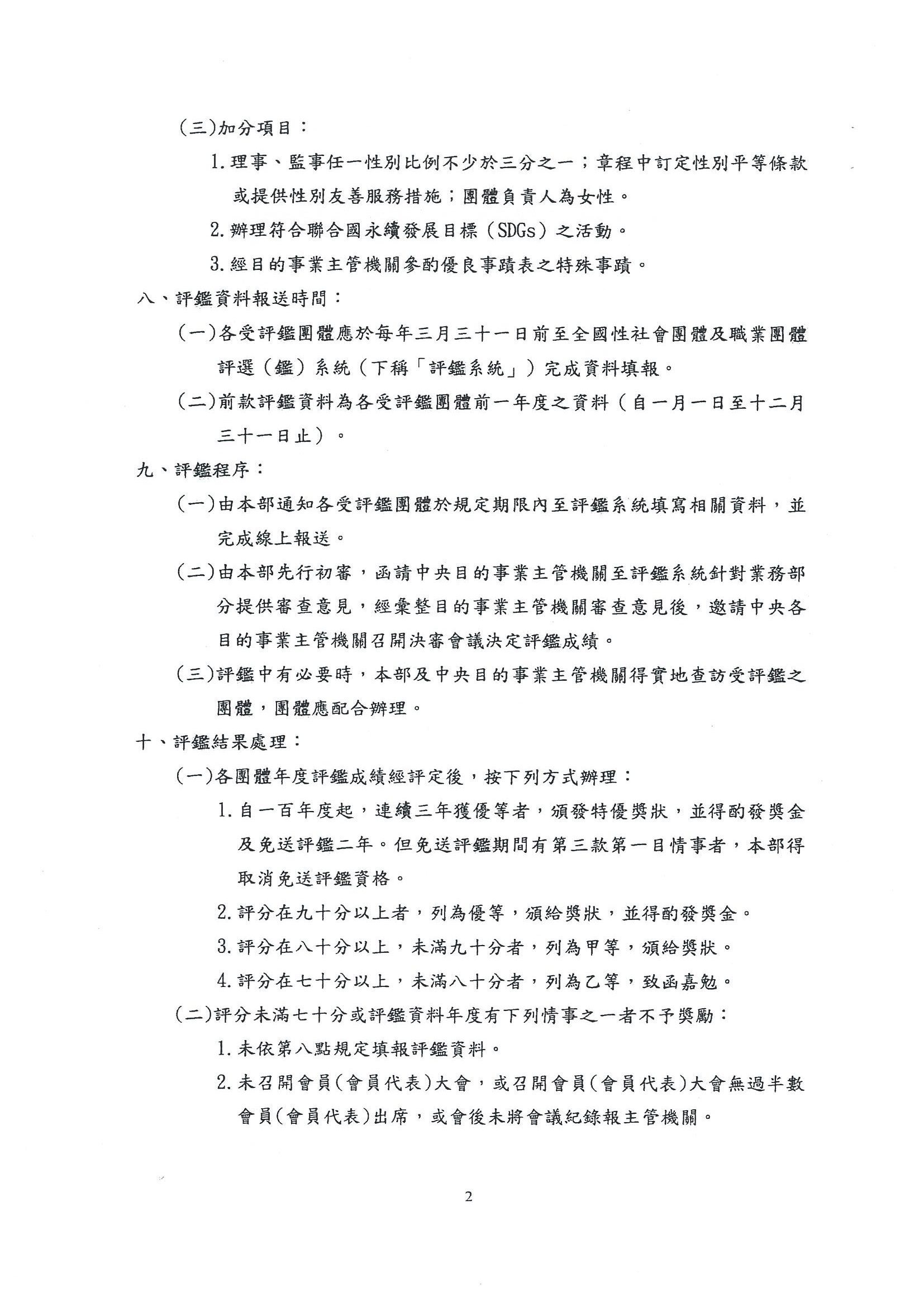
【全國商總】內政部「辦理工商自由職業團體績效評鑑要點」
回列表頁